Comment utiliser matlab et simulink pour modéliser des panneaux solaires photovoltaïques : guide pour étudiants
Les systèmes photovoltaïques, de plus en plus adoptés par les écoles et institutions techniques, nécessitent des outils efficaces pour leur modélisation. La puissance de la simulation va bien au-delà d’une simple analyse; elle offre une opportunité d’explorer les performances des panneaux solaires avant leur mise en œuvre. MATLAB et Simulink se démarquent comme des outils essentiels pour réaliser cette tâche. Cet article vous propose un guide sur l’utilisation de ces logiciels pour la modélisation des systèmes photovoltaïques, utile tant pour les étudiants que pour les professionnels en devenir.
La réalité actuelle montre que l’intégration des énergies renouvelables dans les cursus est cruciale. La modélisation mathématique permet d’explorer divers scénarios, optimisant ainsi l’installation et le fonctionnement des panneaux solaires. Se plonger dans cet univers est non seulement enrichissant, mais aussi vital face aux défis environnementaux actuels. Les différentes étapes de cette modélisation fourniront une compréhension tangible de la dynamique énergétique de ces systèmes.
Comprendre les fondamentaux des systèmes photovoltaïques
Les systèmes photovoltaïques, souvent désignés sous le terme de systèmes connectés au réseau, jouent un rôle prépondérant dans la production d’électricité renouvelable. Composés de panneaux solaires, d’onduleurs, et d’autres équipements, ces systèmes convertissent l’énergie du soleil en électricité utilisable. Pour les étudiants souhaitant comprendre comment modéliser un panneau photovoltaïque, il est essentiel de débuter par une connaissance approfondie des différents composants qui le composent.
Chaque élément a une fonction spécifique : les panneaux absorbent la lumière du soleil, les onduleurs transforment l’électricité générée en une forme compatible avec le réseau électrique et les systèmes de stockage, tels que les batteries, conservent l’énergie pour une utilisation ultérieure. Ensemble, ils forment une solution énergétique efficace, capable de répondre aux besoins croissants en matière d’énergie durable.
Les composants clés d’un système photovoltaïque
Les panneaux solaires, souvent en silicium, sont la partie la plus visible des systèmes photovoltaïques. Leur efficacité dépend de plusieurs facteurs, notamment de la technologie utilisée, de l’orientation et de l’inclinaison des panneaux. Une modélisation correcte doit tenir compte de ces éléments pour refléter les performances réelles. Par la suite, les onduleurs jouent un rôle crucial ; ils inversent le courant produit par les panneaux pour qu’il puisse être utilisé par des appareils standard. Les différents types d’onduleurs, comme les onduleurs centraux et les onduleurs string, varient en fonction de la taille et de la complexité de l’installation.
Un autre élément essentiel est la gestion de l’énergie, qui implique souvent un système de stockage. Ce dernier permet de conserver l’énergie excédentaire produite pendant la journée pour une utilisation ultérieure. Les étudiants doivent comprendre comment ces systèmes interagissent et comment leur conception peut être optimisée pour répondre à des besoins énergétiques spécifiques.
Les défis de la modélisation des systèmes photovoltaïques
Modéliser un système photovoltaïque pose plusieurs défis. La variabilité des conditions météorologiques, par exemple, affecte la production d’électricité. Des simulations doivent donc prendre en compte l’ensoleillement, la température, et même l’ombre projetée par des obstacles. En utilisant MATLAB et Simulink, les étudiants peuvent simuler diverses conditions et analyser leurs effets sur la production d’énergie.
Une approche intéressante est de modéliser le système en prenant en compte le comportement dynamique de chaque composant. En réalisant des simulations, les ingénieurs peuvent prédire la réponse d’un système à des variations de charge ou à des changements dans la production d’énergie. La modélisation devient alors un outil précieux pour optimiser les designs avant la mise en œuvre effective.
Utilisation de MATLAB et Simulink pour la modélisation
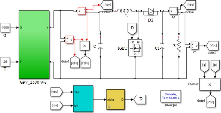
MATLAB et Simulink sont des outils très puissants pour la modélisation des systèmes photovoltaïques. MATLAB, avec ses capacités de calcul numériques, permet de traiter des équations complexes de manière efficace. Simulink, quant à lui, offre un environnement graphique pour créer des modèles et simuler des systèmes dynamiques. En combinant ces deux outils, les étudiants peuvent créer des modèles détaillés qui reflètent les différentes facettes d’un système photovoltaïque.
Les bibliothèques Simulink incluent des blocs spécifiques pour modéliser les panneaux solaires, les batteries, et les onduleurs. Cela permet de modéliser chaque composant individuellement et de les assembler pour former un système complet. Les utilisateurs peuvent tirer parti de modèles prédéfinis ou créer les leurs, en configurant les paramètres selon les spécificités de leur projet.
Éléments à considérer lors de la modélisation
Pour réussir la modélisation d’un système photovoltaïque, une attention particulière doit être portée à la précision des données d’entrée. Les caractéristiques techniques des panneaux solaires, les courbes de performance et les coefficients de pertes doivent être minutieusement intégrés dans le modèle. De plus, il est crucial de bien comprendre les interactions entre chaque composant au sein du système.
Il peut également être utile d’incorporer des modèles de prévision concernant l’ensoleillement et la température. Cela permet d’obtenir des simulations plus réalistes et d’anticiper les performances du système dans des conditions réelles. En synthétisant ces informations, les étudiants peuvent créer des simulations robustes pour des projets académiques ou professionnels.
Optimisation des performances des systèmes photovoltaïques
Optimiser un système photovoltaïque demande une compréhension approfondie de la modélisation. En ajustant les paramètres du système à l’aide de simulations MATLAB, il est possible de révéler les configurations les plus efficaces. Cela inclut le calcul de l’inclinaison idéale des panneaux, le choix du type d’onduleur adapté et l’estimation du stockage nécessaire.
Il n’est pas simple de généraliser ces optimisations, car elles dépendront des besoins énergétiques spécifiques, des conditions climatiques locales, et d’autres facteurs contextuels. Des simulations répétées, basées sur diverses configurations, permettront de trouver le meilleur compromis entre coût et efficacité.
Techniques d’optimisation à travers la simulation
Les algorithmes d’optimisation peuvent également être appliqués pour automatiser le processus de recherche de la configuration idéale. Grâce à MATLAB, des techniques telles que la recherche par grille ou les algorithmes génétiques peuvent être mobilisées pour explorer simultanément un grand nombre de paramètres. Cela permet de gagner du temps et de garantir une plus grande robustesse dans les résultats obtenus.
Les résultats des simulations fournissent également des données précieuses qui peuvent ensuite être utilisées pour des rapports de projet, des présentations, ou même pour la publication d’études. En prenant en compte des variations saisonnières et des prix fluctuants de l’énergie, ces modèles peuvent afficher des performances de rentabilité attrayantes pour les investisseurs et les gestionnaires d’énergie.
Applications pratiques et études de cas
Les étudiants sont souvent appelés à étudier des cas pratiques qui montrent comment la modélisation peut être appliquée dans des contextes réels. Par exemple, des projets de construction de bâtiments zéro énergie intègrent régulièrement des systèmes photovoltaïques optimisés par des simulations. Analyser des projets existants permet également d’identifier les meilleures pratiques et d’apprendre des erreurs passées.
L’intégration de systèmes photovoltaïques dans des zones urbaines ou rurales pose des défis particuliers. Les étudiants peuvent modéliser ces scénarios afin de trouver des solutions adaptées qui offrent à la fois un rendement énergétique et une esthétique harmonieuse avec l’environnement. Les résultats des simulations de ces projets peuvent conduire à une meilleure acceptabilité sociétale et à des normes de construction améliorées.
Évaluation des études de cas
Pour évaluer les études de cas, il sera utile de considérer divers indicateurs de performance tels que le coût de l’énergie produite, l’efficacité globale du système, et le retour sur investissement. En créant des modèles qui intègrent ces indicateurs, les étudiants peuvent simuler les impacts de diverses stratégies d’optimisation sur les performances financières et environnementales des projets.
En se familiarisant avec ces paramètres, les étudiants seront en mesure de formuler des recommandations éclairées pour des projets futurs. Cet aspect pratique de la modélisation ne saurait être sous-estimé, car il constitue un outil précieux pour la prise de décision dans le monde réel de l’énergie renouvelable.
Perspectives futures dans la modélisation photovoltaïque
Les perspectives d’avenir pour la modélisation des systèmes photovoltaïques sont prometteuses. Avec les avancées technologiques et la sensibilisation croissante à l’énergie renouvelable, les développements dans les outils de simulation ne cessent d’évoluer. MATLAB et Simulink continueront à jouer un rôle essentiel dans la formation des professionnels qualifiés dans ce domaine.
Nous assistons à une intégration croissante de l’intelligence artificielle dans la modélisation. Cela offre des opportunités d’améliorer encore plus l’efficacité des systèmes photovoltaïques en prédictant les performances à l’aide de données historiques et en ajustant les configurations en conséquence.
Éducation et formation continue
Enfin, l’éducation et la formation continue sont cruciales pour préparer les étudiants aux défis de la modélisation photovoltaïque. Les programmes doivent évoluer pour incorporer des modules sur l’utilisation de MATLAB et Simulink, tout en incluant une dimension pratique via des projets collaboratifs. Ce processus éducationnel peut significativement augmenter l’employabilité des étudiants tout en renforçant leur capacité à innover.
En exploitant pleinement les outils numériques, comme ceux offerts par MathWorks et d’autres plateformes de simulation, les futurs ingénieurs et spécialistes de l’énergie pourront réaliser des travaux de recherche appliquée et contribuer activement à un avenir énergétique durable.

Laisser un commentaire